Begriffe zum Atombau vernetzen
Wortfeld für die Concept Map
Wir sind an einem Punkt angekommen, an dem es sich lohnt, einmal kurz inne zu halten und die gelernten Begriffe zu vernetzen.
Energieniveau – Valenzelektronen – Außenelektronen – Anzahl der Protonen – Anzahl der Elektronen – Ordnungszahl – Elementsorte – Ion – Kation – Anion – Elektronenabgabe – Elektronenaufnahme – positive Ionenladung – negative Ionenladung – Periodensystem – Periode – Gruppe – Edelgaszustand
Das Wortfeld enthält bewusst mehr Begriffe, als du zur Zeit kennst. Wir kommen später an anderer Stelle noch einmal hierhin zurück!
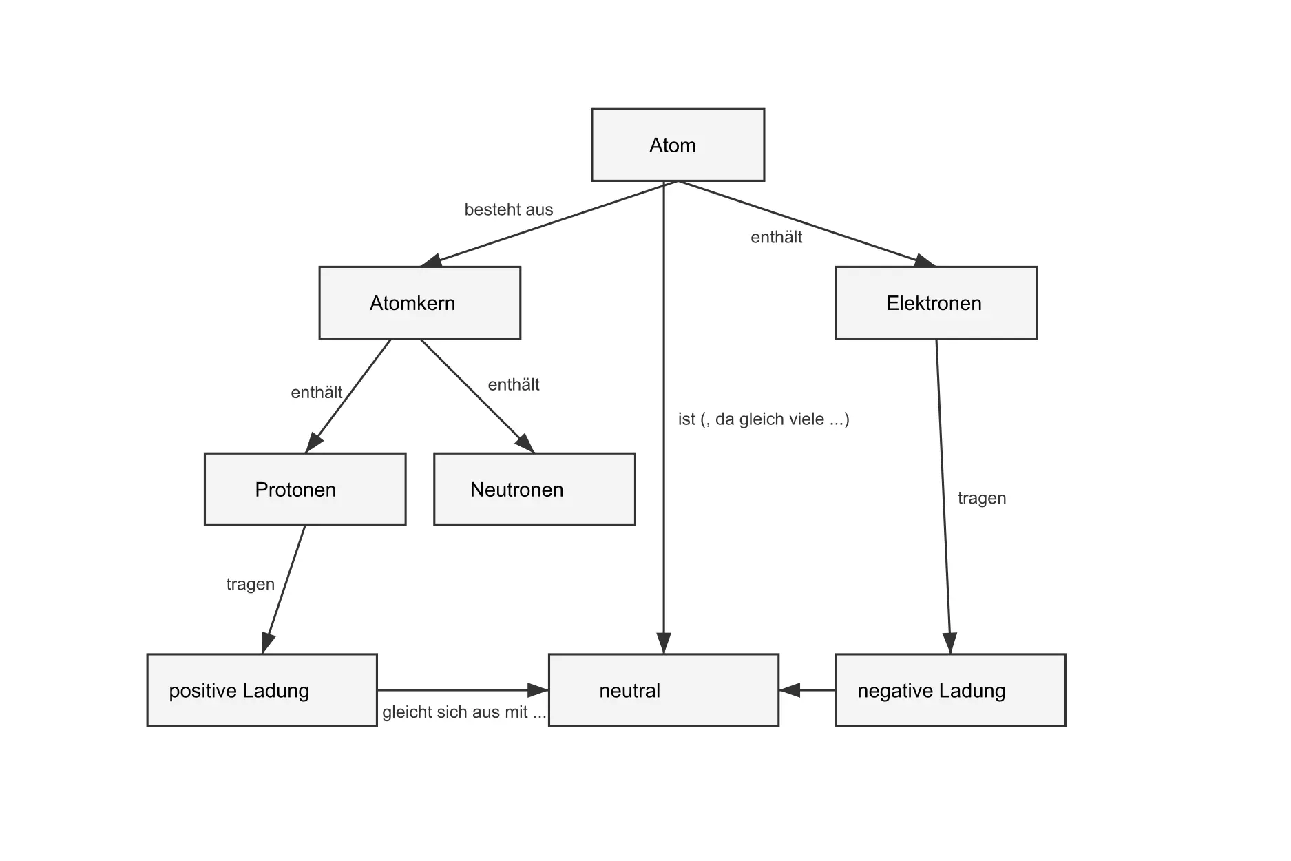
Startbild deiner Concept Map
Deine Concept Map soll nicht nur Felder mit Begriffen enthalten, sondern auch überall zwischen den Begriffen beschriftete Pfeile.
Kern einer zu erstellenden Concept Map.1
Aufgaben
- Erstelle in Einzel- oder Partnerarbeit eine Concept Map zum Begriffsnetz Atombau, indem du
- das Startbild (digital oder analog) in deine Unterlagen oder auf ein Whiteboard übernimmst. Du darfst es verändern!
- Möglichst viele der Begriffe aus dem Wortfeld für dich sinnvoll einfügst und vernetzt.
- Bereite dich darauf vor, alle deine Gedanken vorzustellen.
- Sichere deine (später vielleicht noch leicht korrigierte) Version, so dass wir später im Unterrichsgang weitere Ergänzungen vornehmen können.

